就业服务
热点新闻
2024年06月18日
2023年6月14日下午7时,为欢送2024届毕业生,增进师生友谊、...
最新公告
2024-06-13
经个人申请、现场述职答辩、评委会商议,现将"小齿轮"新媒体...
就业信息

怀化公司

发布时间:2021-05-26    作者:      来源:球王会       浏览次数:     打印


 怀化公司2021年公开招聘公告

化公司坐落于古有“滇黔门户、全楚咽喉”之称,现有沪昆高铁,湘黔、枝柳、渝怀铁路,及209、320国道、沪昆、包茂高速交汇的交通枢纽城市——怀化市。公司占地1158余亩,建筑面积52万平方米,分东、西两个校区办学。

根据《事业单位人事管理条例》(中华人民共和国国务院令652号)和《湖南省事业单位公开招聘人员办法》(湘人社发〔2019〕1号)要求,结合怀化公司工作需要,面向社会公开招聘事业单位工作人员。现将具体招聘方案公告如下:

一、组织领导

在湖南省人力资源和社会保障厅指导监督下,怀化公司成立公开招聘工作领导小组,领导小组办公室设怀化公司人事处,具体负责招聘工作的组织、实施、协调等事宜。怀化公司纪委、监察专员办公室全程参与监督。

二、招聘原则

(一)坚持德才兼备、以德为先的用人标准;

(二)坚持公开、平等、竞争、择优的原则;

(三)坚持工作需要、人岗相适,注重综合能力和专业知识相结合。

三、招聘条件

(一)具有中华人民共和国国籍;

(二)遵守中华人民共和国宪法和法律;

(三)具有良好的品行和职业道德;

(四)具有岗位所需的专业或技能条件,岗位所要求的专业以教育部学科专业目录为准;

(五)适应岗位要求的身体条件及其他条件;

有下列情形之一的人员,不得参加报名:

1.曾因犯罪受过刑事处罚的人员或曾被开除公职的人员;

2.尚未解除党纪、政纪处分或正在接受组织调查的人员;

3.涉嫌违法犯罪正在接受司法调查尚未做出结论的人员;

4.在各级各类事业单位公开招聘中因违反《事业单位公开招聘违纪违规行为处理规定》被记入事业单位公开招聘应聘人员诚信档案库,且记录期限未满的人员;

5.法律规定不得聘用为事业单位工作人员的其他情形的人员。

四、招聘岗位、计划及要求

高层次人才岗位40个;招聘计划42名,全部为专业技术岗位。

硕士岗位30个;招聘计划38名,全部为专业技术岗位。

五、招聘程序

(一)发布信息

招聘信息通过湖南省人力资源和社会保障厅(http://rst.hunan.gov.cn/)、怀化公司人事处网站(http://rsc.hhtc.edu.cn/)面向社会公开发布。

(二)报名

1.报名时间

高层次人才岗位,2021年5月13日至2021年12月31日(上午8时00分-11时40分,下午14时20分-17时30分)。随到随招,招满即止。

硕士岗位,2021年5月13日至2021年5月31日(上午8时00分-11时40分,下午14时20分-17时30分)。

2.报名方式

采用邮箱报名方式进行,每人限报一个岗位,多报则取消应聘资格。

请应聘者将报名材料扫描或拍照,以压缩包(其名称为“岗位编号+岗位名称+姓名”)形式发送至报名专用邮箱,邮箱地址(详见附件1),并与用人单位确认是否收到邮件。报名材料①请应聘者登录湖南省人力资源和社会保障厅网站,怀化公司人事处网站自行下载并如实填写《湖南省事业单位公开招聘人员报名表》。②本人有效身份证、学历学位证书原件(或学信网教育部学历证书电子注册备案表)和岗位要求的资格证书及相关材料原件,应届毕业生还须提供毕业生就业推荐表(需盖公司公章)。③近期同底彩色免冠1寸电子版照片。④现有工作单位的应聘人员须由所在单位或主管部门出具同意报考证明并加盖单位公章。

3.相关要求

应聘人员的学历(学位)必须为国家承认的学历(学位)。出国留学人员学历应通过教育部相关部门的学历认证。以上学历学位证书(学历认证)必须于2021年8月31日前(博士学历学位可延期至2021年12月31日前)取得。未在规定期限内取得,则取消应聘资格。

招聘岗位明确要求有工作经历的,应聘人员必须提供工作经历证明(加盖工作单位公章)。在公司就读期间参加社会实践、实习、兼职等不能视为工作经历。工作经历年限按足年足月累计计算,以2021年4月30日为截止日期。

(三)资格审查

根据岗位招聘条件对应聘人员进行资格审查,资格审查贯穿招聘工作全过程,任何环节发现应聘人员不符合岗位报名条件或提供的材料弄虚作假,一经查实,取消考试或聘用资格。

资格审查的时间、地点和通过人员名单在怀化公司人事处网站公布。

(四)考试

1.开考比例

高层次人才岗位,不设置开考比例。

硕士岗位报名人数与招聘计划人数的比例原则上不低于3:1。对少数专业特殊确实难以形成竞争的岗位,经报请省人力资源和社会保障厅同意后,根据实际情况可适当降低开考比例、核减或取消岗位招聘计划。

2.考试方式

(1)应聘高层次人才岗位:采取试讲、学术水平评议相结合方式进行考核,按百分制计算综合成绩,其中试讲占综合成绩的60%,学术水平评议占综合成绩的40%。

试讲:主要对考核对象进行教学水平、教学能力考核和综合素质考察。

学术水平评议:主要对考核对象的学术研究情况进行评议。

设置综合成绩合格分数线为70分,如应聘同一岗位人员都达不到合格分数线,取消该岗位招聘计划。

(2)应聘专任教师岗位:采取笔试、试讲相结合的方式进行,按百分制折算综合成绩,其中笔试占综合成绩30%,试讲占综合成绩70%。

笔试:通过资格审查人员全部参加笔试,笔试采取闭卷方式。主要考察公司产品基本知识和基本能力。总分100分,设置笔试成绩合格线为60分。

试讲:笔试成绩合格人员全部参加试讲。主要考察教学水平、教学能力和综合素质。总分100分,设置试讲成绩合格线为60分。

设置综合成绩合格分数线为60分,如应聘同一岗位人员都达不到合格分数线,取消该岗位招聘计划。

(3)应聘员工辅导员岗位:采取笔试、面试相结合的方式进行。按百分制折算综合成绩,其中笔试占综合成绩的40%、面试占综合成绩的60%。

笔试:通过资格审查人员全部参加笔试,笔试采取闭卷方式。主要考察内容为员工思想政治工作基础知识、重要时政、案例分析、文案写作等。总分100分,设置笔试成绩合格线为60分。

面试:笔试合格者进入面试环节,主要考察应聘人员的综合分析能力、语言表达能力、沟通协调能力、临场应变能力、仪容仪表等。总分100分,设置面试成绩合格线为60分。

设置综合成绩合格分数线为60分,如应聘同一岗位人员都达不到合格分数线,取消该岗位招聘计划。

(4)应聘心理咨询师岗位:采取笔试、实际操作能力测试相结合的方式进行,按百分制折算综合成绩,其中笔试占综合成绩的40%、实际操作能力测试占综合成绩的60%。

笔试:通过资格审查人员全部参加笔试,笔试采取闭卷方式。主要考察内容为心理学基础知识、实际应用技能等。总分100分,设置笔试成绩合格线为60分。

实际操作能力测试:笔试合格者进入实际操作能力测试环节,主要测评应聘人员的个案咨询能力、危机干预能力、综合分析能力、语言表达能力、沟通协调能力、临场应变能力、仪容仪表等。总分100分,设置实际操作能力测试成绩合格线为60分。

设置综合成绩合格分数线为60分,如应聘同一岗位人员都达不到合格分数线,取消该岗位招聘计划。

应聘人员参加笔试、试讲、面试、实际操作能力测试等须携带身份证原件和准考证,各环节的成绩在怀化公司人事处网站公布。

(五)体检与考察

根据应聘同一岗位综合成绩(精确到小数点后两位, 综合成绩相同的,高层次人才岗以学术测评成绩为准,硕士专任教师岗位以试讲成绩为准,员工辅导员岗位以面试成绩为准,心理咨询师岗位以实际操作能力测试成绩为准)排名先后,按岗位招聘数1:1的比例等额确定体检和考察人员。体检参照公务员录用标准执行。

体检合格者进入考察环节,主要考察遵纪守法、思想政治表现、道德品质、业务能力、工作实绩等情况,并对应聘人员资格条件进行复查。

有体检或考察不合格者或放弃资格者,按应聘同一岗位综合成绩排名依次等额递补1次。

六、公示

根据综合成绩、体检和考察结果,经公开招聘工作领导小组集体研究确定拟聘用人员。经审查合格的拟聘用人员名单在怀化公司人事处网站公示7个工作日。

七、聘用及待遇

经公示无异议的,办理聘用手续,签订聘用合同,实行试用期,试用期包括在聘用合同期内。试用期满,经考核合格的,予以正式聘用;不合格的,取消聘用。被聘人员享受本单位同类人员同等待遇。

咨询电话:0745—2851007(怀化公司人事处)

举报电话:0745—2851030(怀化公司纪委、监察专员办公室)

※附件:1怀化公司2021年高层次人才公开招聘岗位计划及要求一览表

1621503569748574.jpg

1621503595389421.jpg

1621503603114856.jpg

1621503611411339.jpg

1621503618112454.jpg

1621503624196483.jpg

1621503629330591.jpg


湖南省人力资源和社会保障厅:怀化公司2021年高层次人才公开招聘公告,链接:http://rst.hunan.gov.cn/rst/xxgk/zpzl/sydwzp/202104/t20210430_16522806.html


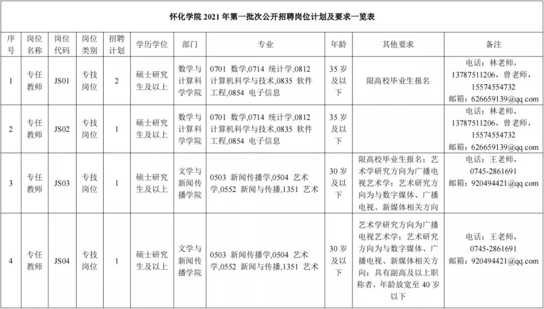
※怀化公司2021年第一批次公开招聘岗位计划及要求一览表


1621503800633119.jpg

1621503808810207.png

1621503814176746.jpg

1621503819188644.jpg

1621503826542346.jpg

1621503831307592.jpg

1621503837660951.jpg

南省人力资源和社会保障厅:怀化公司2021年第一批次公开招聘公告,链接:

http://rst.hunan.gov.cn/rst/xxgk/zpzl/sydwzp/202104/t20210430_16522792.html

 

※2.湖南省事业单位公开招聘人员报名表

 

18.png

http://career.csu.edu.cn/campus/view/id/540758

上一篇:国防科技大学


分享到:61.4K